摄影兴趣课程
课时:请咨询
班型:白天班,周六周日
班额:
优惠价:
电话询价
课程详情















摄影兴趣班
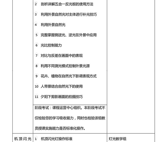
本课程包含入门、器材使用、摄影构图、棚内用光、完美证件照、基础人像、新闻摄影、外景用光、机顶闪光操作原理、外置 闪光灯操作原理、黑白风光、水系的表现、各色系画面形成与表现、雨雪天气、雾景、山岳、建筑摄影、家庭摄影、、课程售后等 课程。
知名老师
更多
热门视频
-
摄影教学
教学视频 -
摄影教学
教学视频 -
摄影教学
教学视频















摄影兴趣班
本课程包含入门、器材使用、摄影构图、棚内用光、完美证件照、基础人像、新闻摄影、外景用光、机顶闪光操作原理、外置 闪光灯操作原理、黑白风光、水系的表现、各色系画面形成与表现、雨雪天气、雾景、山岳、建筑摄影、家庭摄影、、课程售后等 课程。